二年级共599篇

25春二下数学期中拔尖测试卷-下列的图行中(含答案5页)-shxbox省心宝盒
【期末复习全册高频考点必考知识点汇总(27页)】二下语文-shxbox省心宝盒
二下语文期末复习必会多音字专项练习(9页)-shxbox省心宝盒
二年级上册语文暑假作文《近义词反义词填空》-shxbox省心宝盒
二年级数学上册表内乘法专项练习20页-shxbox省心宝盒
【2025秋新版】二年级语文上册常考重点知识点汇总-shxbox省心宝盒
【2025秋新版】二年级上册数学巧数角的技巧-shxbox省心宝盒
新二上语文第一单元《有趣的动物》口语交际小纸条(含空白14页)-shxbox省心宝盒
新二上语文每课词语闯关训练(含答案16页)-shxbox省心宝盒
二上数学表内除法常考易错应用题(共6页含答案)-shxbox省心宝盒
二年级上数学期末押题模拟测试卷《北师版》(含答案25页)-shxbox省心宝盒
26春二年级上数学寒假作业每日一练20天(含答案28页)-shxbox省心宝盒
二年级下数学万以内数的专项拔尖练习-shxbox省心宝盒
二年级下数学期末常考8种易错应用题-shxbox省心宝盒
二年级下数学课内计算拔尖练习小纸条(15页30条)-shxbox省心宝盒
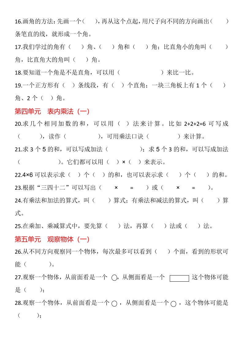
二年级下数学第二单元达标测试卷1《沪教版》-shxbox省心宝盒
二年级下数学第三单元拔尖测试卷《人教版》-shxbox省心宝盒
二年级下语文《写字表田字格字帖》拼音+部首+笔画+笔顺-shxbox省心宝盒
二年级下数学第五单元质量检测卷-shxbox省心宝盒
二下苏教版数学期末押题密卷14页-shxbox省心宝盒
25二下数学期末拔尖测试卷(人教)含答案5页-shxbox省心宝盒
【新版】二升三暑假作业二下数学每日一练-30天-shxbox省心宝盒
二年级语文1-8单元仿写句子纯图版-二上语文-shxbox省心宝盒
二年级上册语文全册一课一练-答案-shxbox省心宝盒