三年级共722篇

三下数学《年月日》核心知识点汇总+计算技巧+六大考点必刷题(练习+答案24页)-shxbox省心宝盒
三年级数学下册期末押题卷【基础卷02】-shxbox省心宝盒
25新二升三语文暑假作业每日一练30天(复习+预习)含答案42页-三上语文-shxbox省心宝盒
新版三上英语U1-U6单元学习单(人教PEP)-shxbox省心宝盒
【2025秋新版】小学三年级英语《自我介绍》作文-三上英语-shxbox省心宝盒
三年级英语上册知识点梳理-shxbox省心宝盒
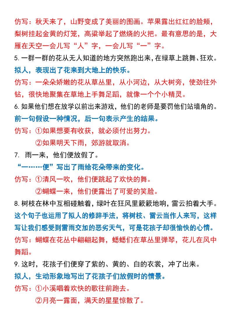
三上语文:看拼音写词语3-shxbox省心宝盒
三年级上册语文句子整合归类复习卷(部编人教版)-shxbox省心宝盒
三上语文-偏旁每日打卡练习字帖-shxbox省心宝盒
三年级上册语文第三四单元按课文内容填空-shxbox省心宝盒
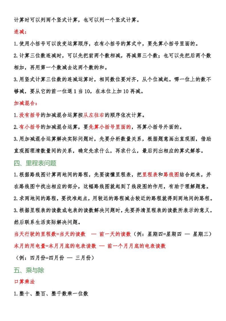
三年级数学上册概念全集-shxbox省心宝盒
三年级上册数学倍的认识线段图列式计算-shxbox省心宝盒
三年级上册语文1-8单元重点汇总-shxbox省心宝盒
25学年三上语文第一单元达标测试卷(含答案5页)-shxbox省心宝盒
三年级上数学期末拔尖测试卷2《西师版》-shxbox省心宝盒
三年级上数学期末模拟测试卷4《人教版》-shxbox省心宝盒
三年级上语文期末押题卷5套《部编版》-shxbox省心宝盒
三年级下英语常考易错题-shxbox省心宝盒
三下冀教版英语1-6单元考点知识清单-shxbox省心宝盒
三年级下英语1-6单元知识点汇总《人教版PEP》-shxbox省心宝盒
三年级下英语1-6单元知识点《人教版PEP》-shxbox省心宝盒
三年级下数学两位数乘两位数专项练习-shxbox省心宝盒
三年级下数学竖式计算题600题(每日一练)-shxbox省心宝盒
人教版(PEP)三年级英语下册Unit1-6期末素养情境卷2听力材料和参考答案-shxbox省心宝盒