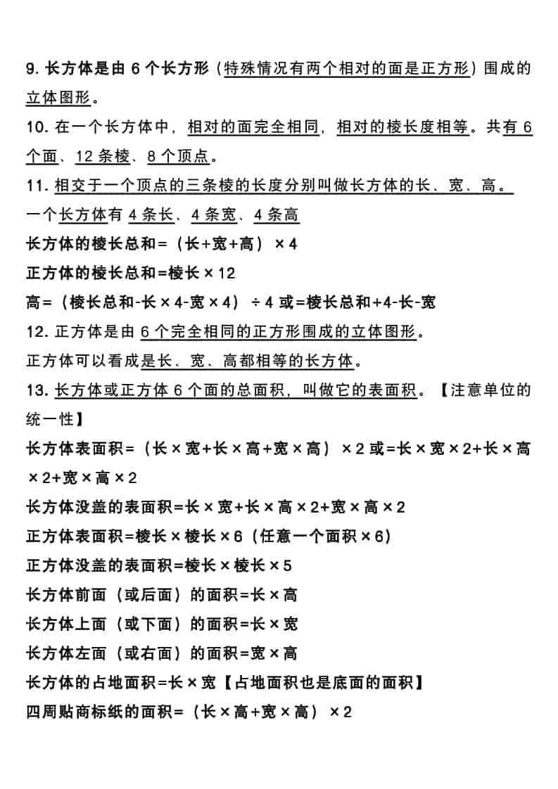
五年级下数学必背38个考点总结47天前更新8454五年级下数学必背38个考点总结此内容为付费资源,请付费后查看R币9.9聚合会员免费立即购买您当前未登录!建议登陆后购买,可保存购买订单。站长QQ:3692823082验证码错误,网址最后 pwd 前面的 ? 换成 &付费资源已售 10 ------预览已结束,还剩3页未读------您已获得此文档下载权限,请点击底部下载完整文档 有问题及时联系站长,QQ:3692823082 QQ 群:1040969100~ © 版权声明 重要声明 本站资源大多来自网络,如有侵犯你的权益请联系管理员E-mail:3692823082@qq.com 我们会第一时间进行审核删除。站内资源为网友个人学习或测试研究使用,未经原版权作者许可,禁止用于任何商业途径!请在下载24小时内删除! 如果遇到付费才可观看的文章,建议升级终身VIP。全站所有资源“任意下免费看”。本站资源少部分采用7z压缩,为防止有人压缩软件不支持7z格式,7z解压,建议下载7-zip,zip、rar解压,建议下载WinRAR。 THE END五年级数学 点赞54 分享QQ空间微博QQ好友复制链接收藏