tgAI全自动翻译智能人工客服 客服机器人源码 带视频搭建教程
互联网转载 具体未测试
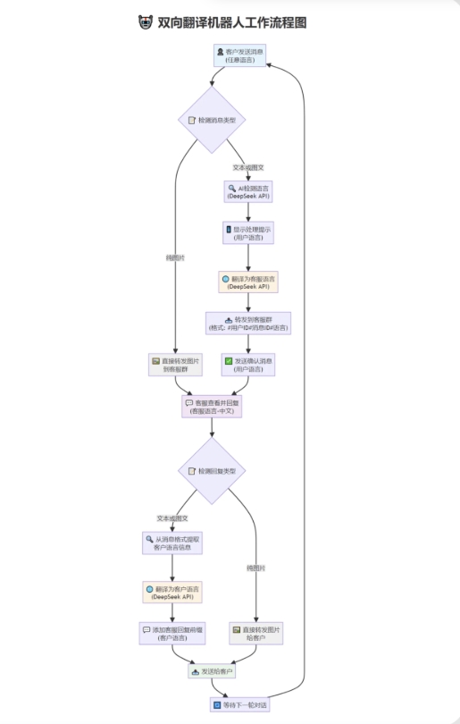
功能说明:
1.双向功能,这个不用说
2.将客户消息翻译为客服配置的指定语言,不管客户消息是哪个国家的语言,只要是deepseek能识别的语言都可以。
3.将客户发送的消息翻译为符合客户国家口语习惯的语言


有问题及时联系站长,QQ:3692823082
QQ 群:1040969100~
© 版权声明
THE END
tgAI全自动翻译智能人工客服 客服机器人源码 带视频搭建教程
互联网转载 具体未测试
功能说明:
1.双向功能,这个不用说
2.将客户消息翻译为客服配置的指定语言,不管客户消息是哪个国家的语言,只要是deepseek能识别的语言都可以。
3.将客户发送的消息翻译为符合客户国家口语习惯的语言

